欢迎访问澳门十大信誉网赌大全·澳门信誉最好十大平台官网!

今天是:

招生就业

创新创业

首页 >> 招生就业 >> 创新创业 >> 正文

以赛促学、以赛促教、以赛促改——澳门信誉最好十大平台学生在2023年学科专业竞赛中获得佳绩

发布日期:2023-12-29    作者:澳门信誉最好十大平台办公室     来源:    点击:

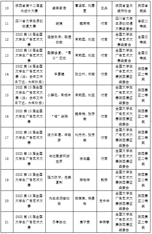
2023年,澳门信誉最好十大平台学子在16届中国大学生计算机设计大赛、第15届全国大学生广告艺术大赛、第十四届“挑战杯”陕汽集团陕西省大学生课外学术科技作品竞赛、第九届“互联网+”大学生创新创业大赛、“汉水乐歌——汉江流域大学联盟首届音乐与舞蹈学科学生专业展演”活动等各类比赛中获得省级以上比赛奖项110项,其中国家级二等奖2项、三等奖2项,省级一等奖7项、二等奖31、三等奖38项、优秀奖29项。以赛促学、以赛促教、以赛促改,有效的促进了艺术类应用型人才培养。